通化市医疗保障局
Tonghua Municipal Bureau of Healthcare Security
通化市医疗保障局
Tonghua Municipal Bureau of Healthcare Security
通市医保发〔2021〕29号
各县(市)医疗保障局,局机关各科室、所属单位:
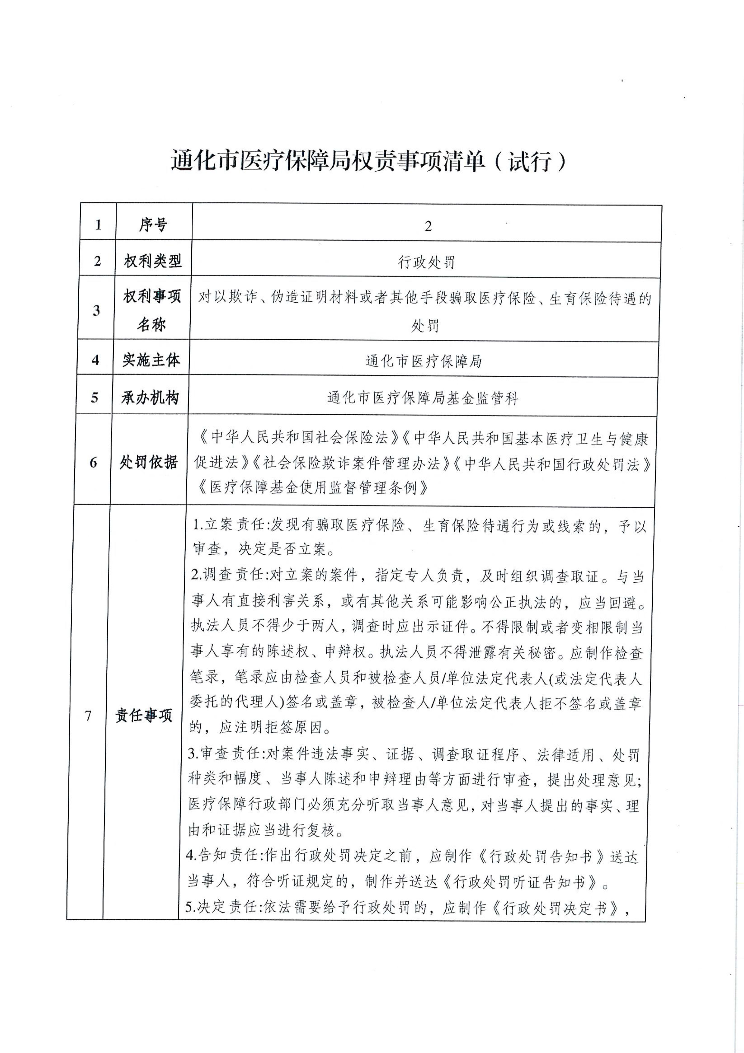
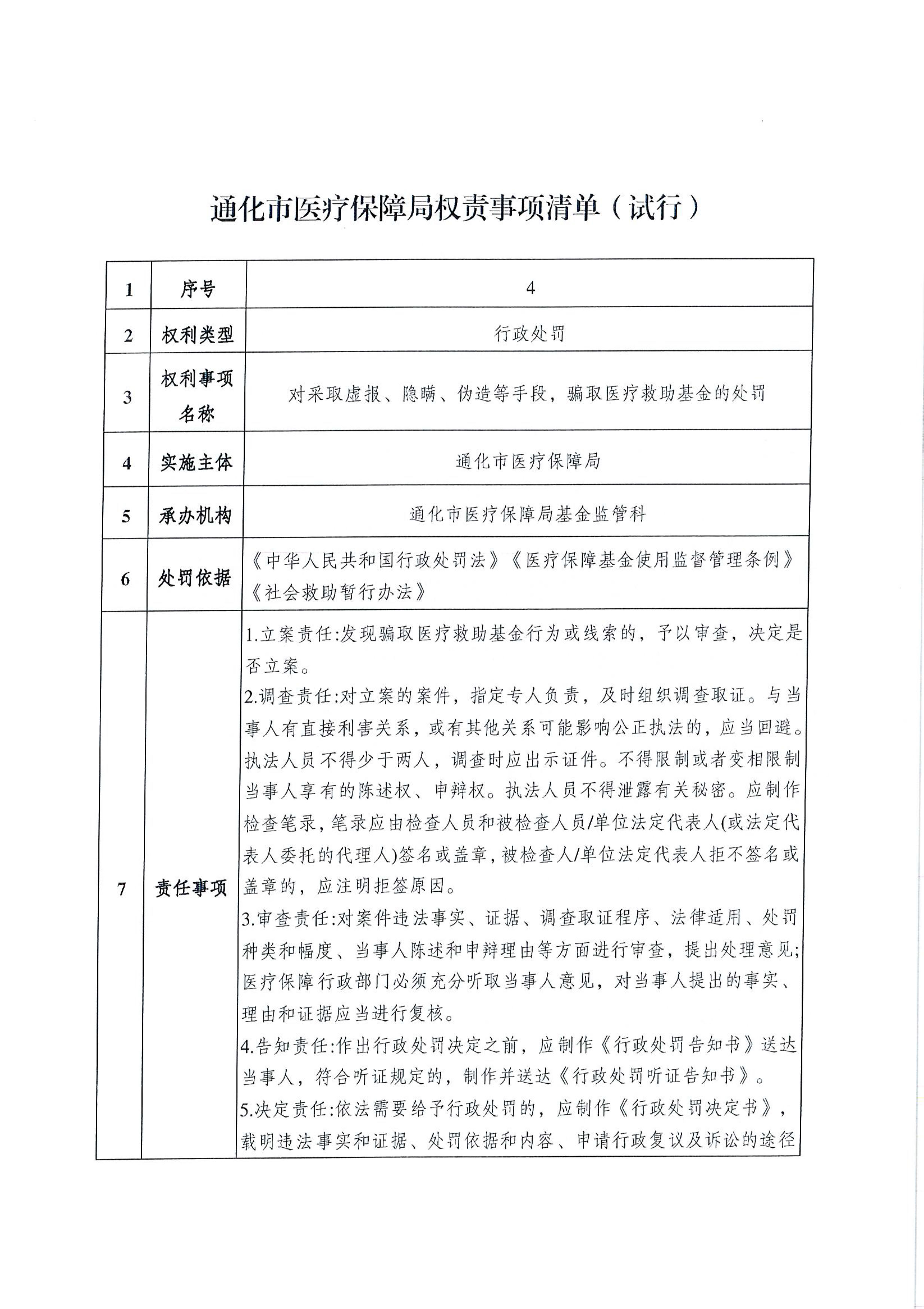
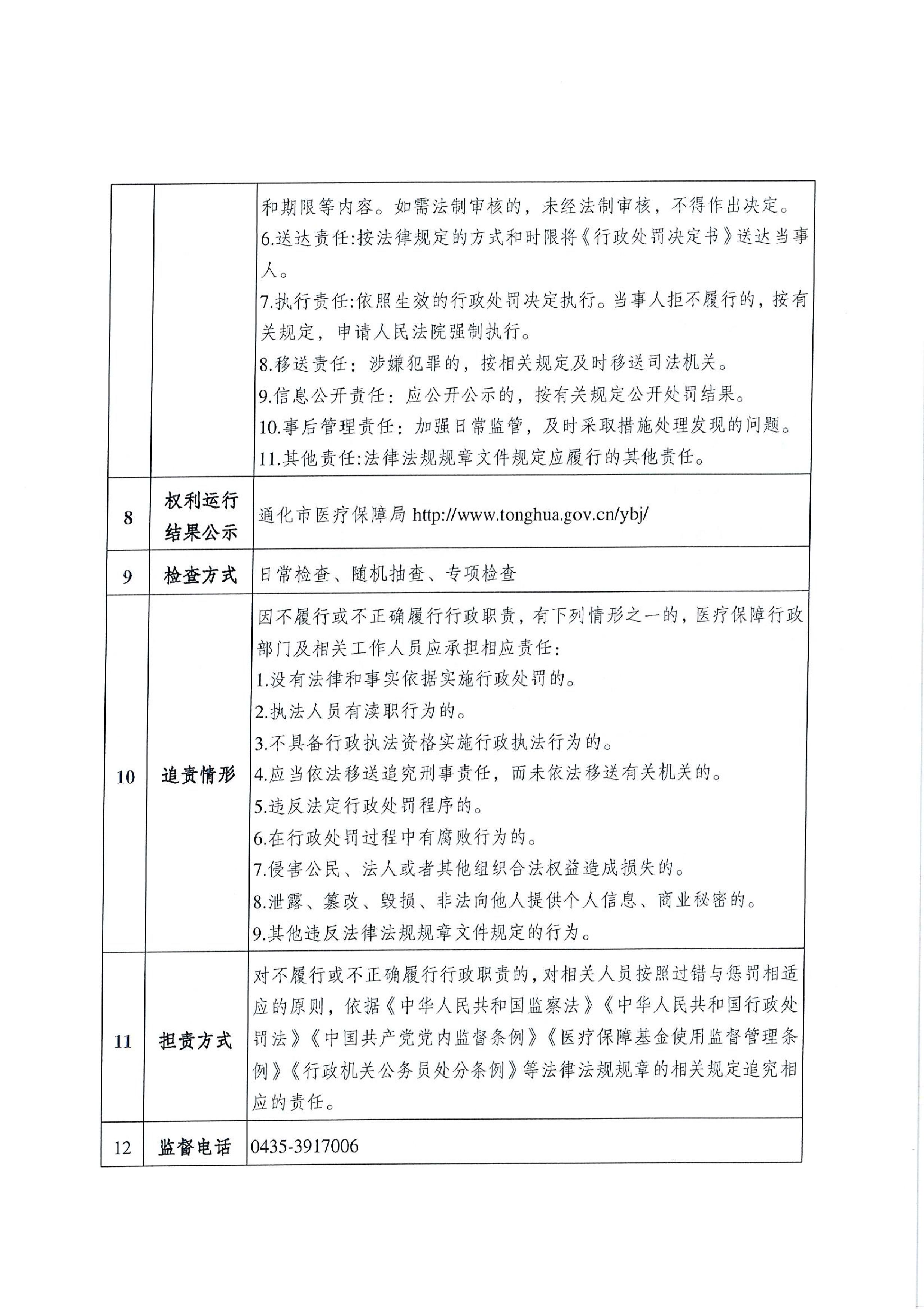
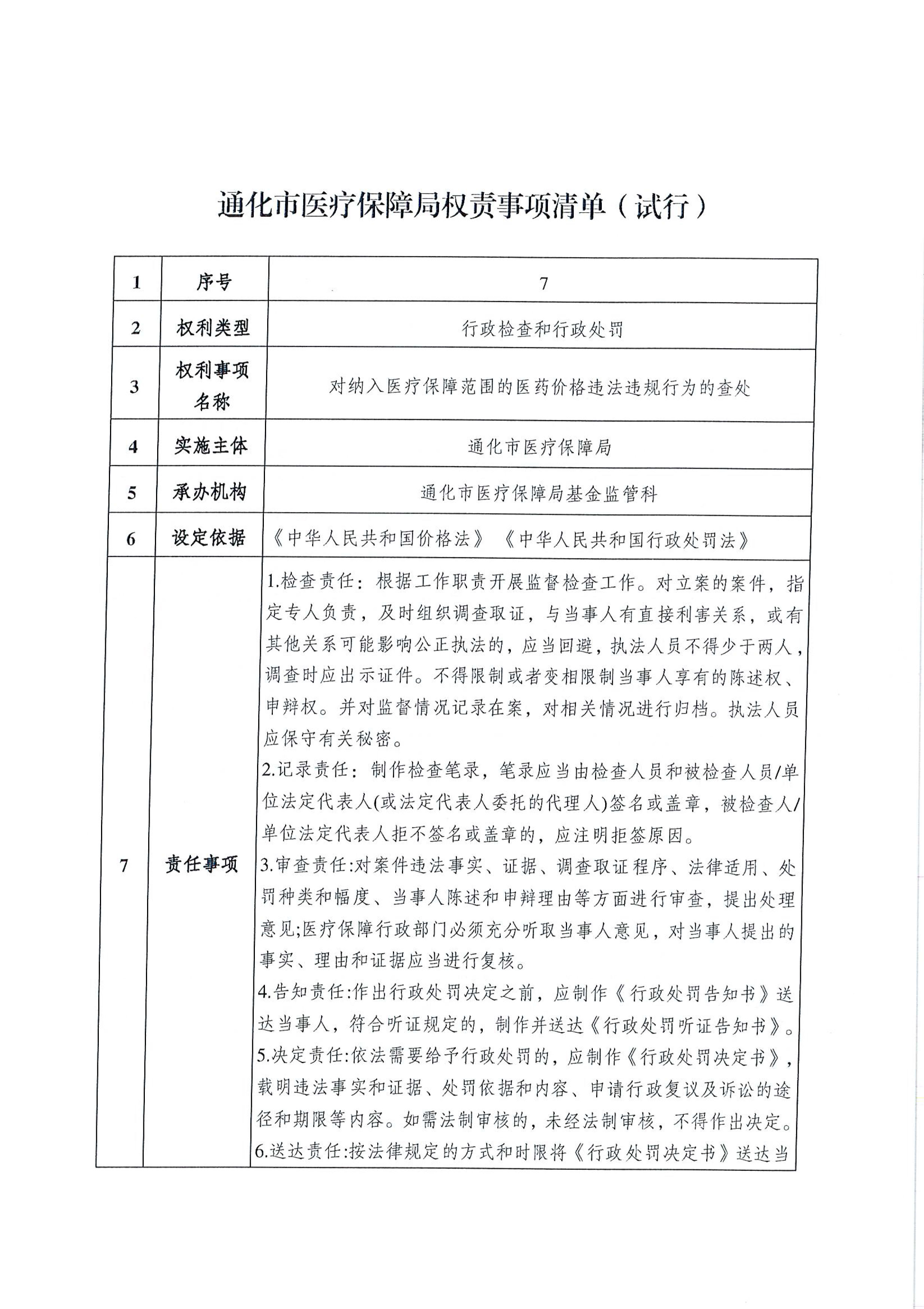
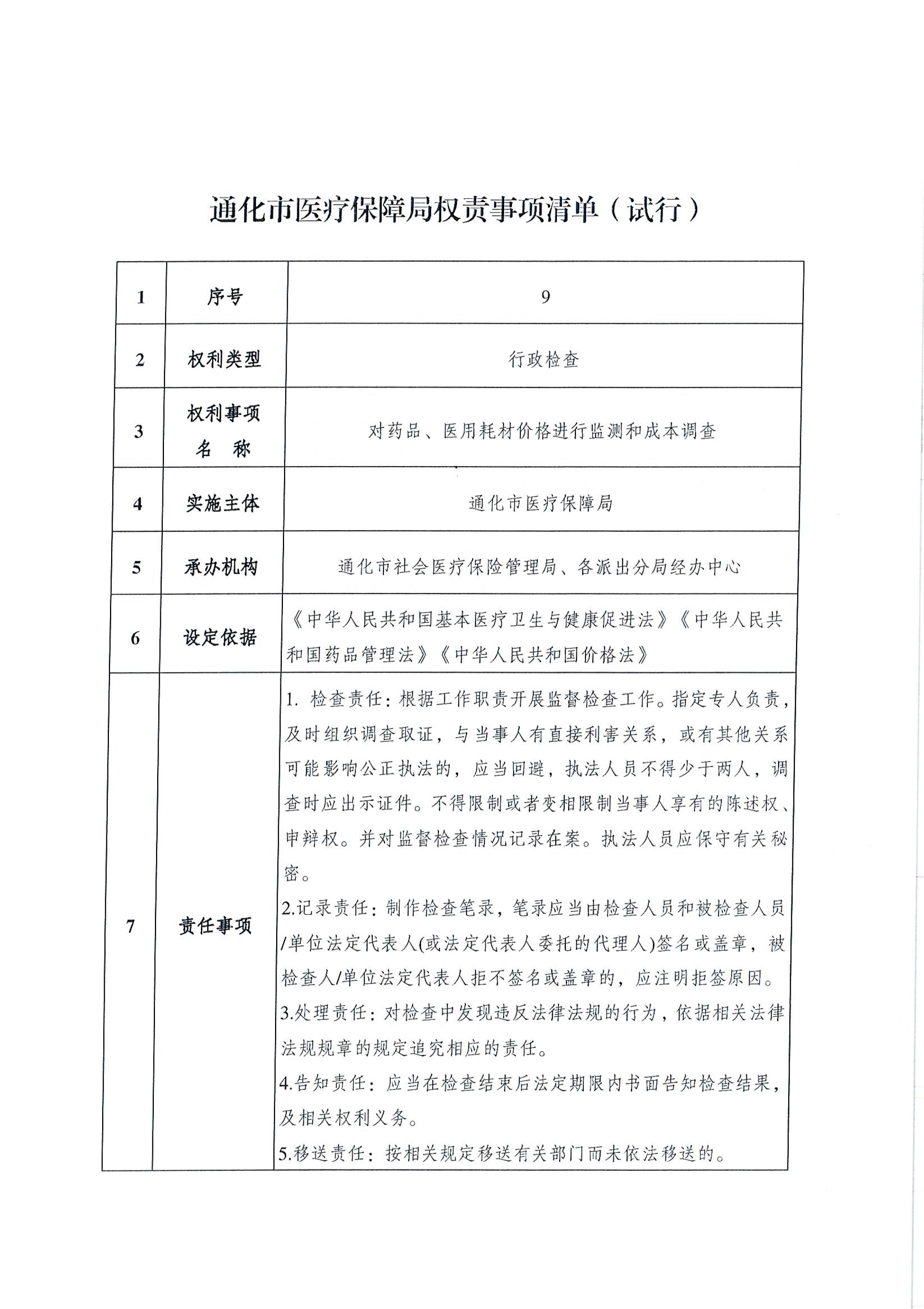
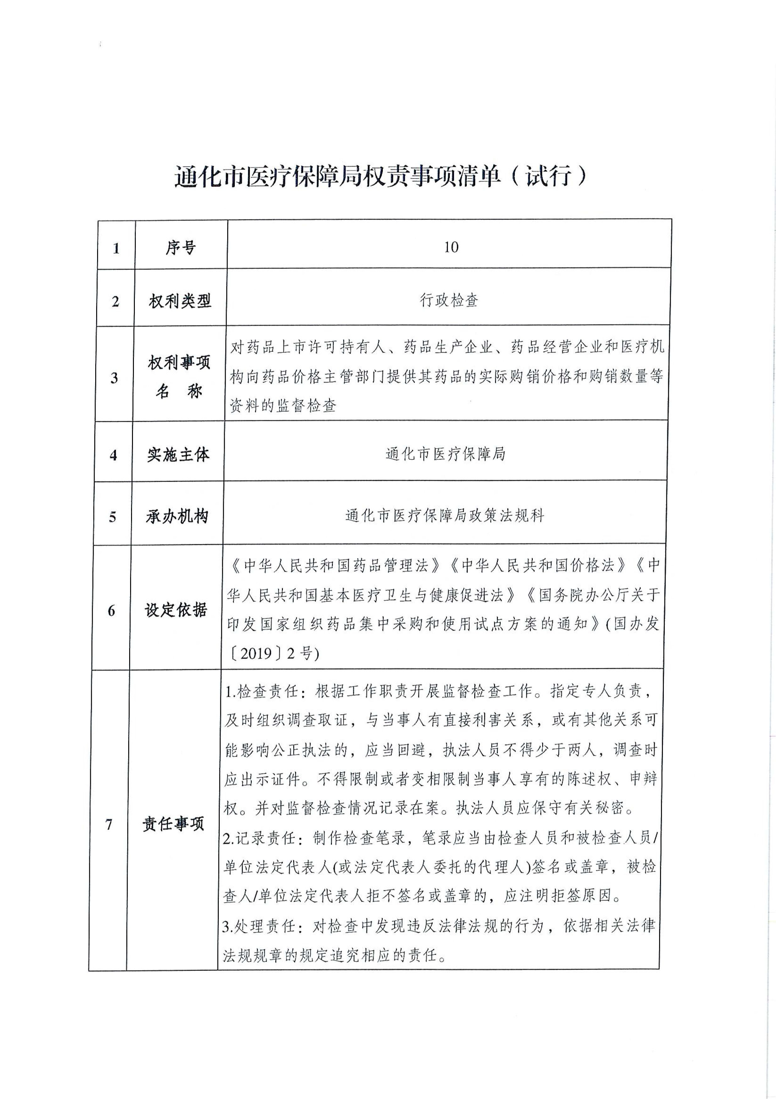
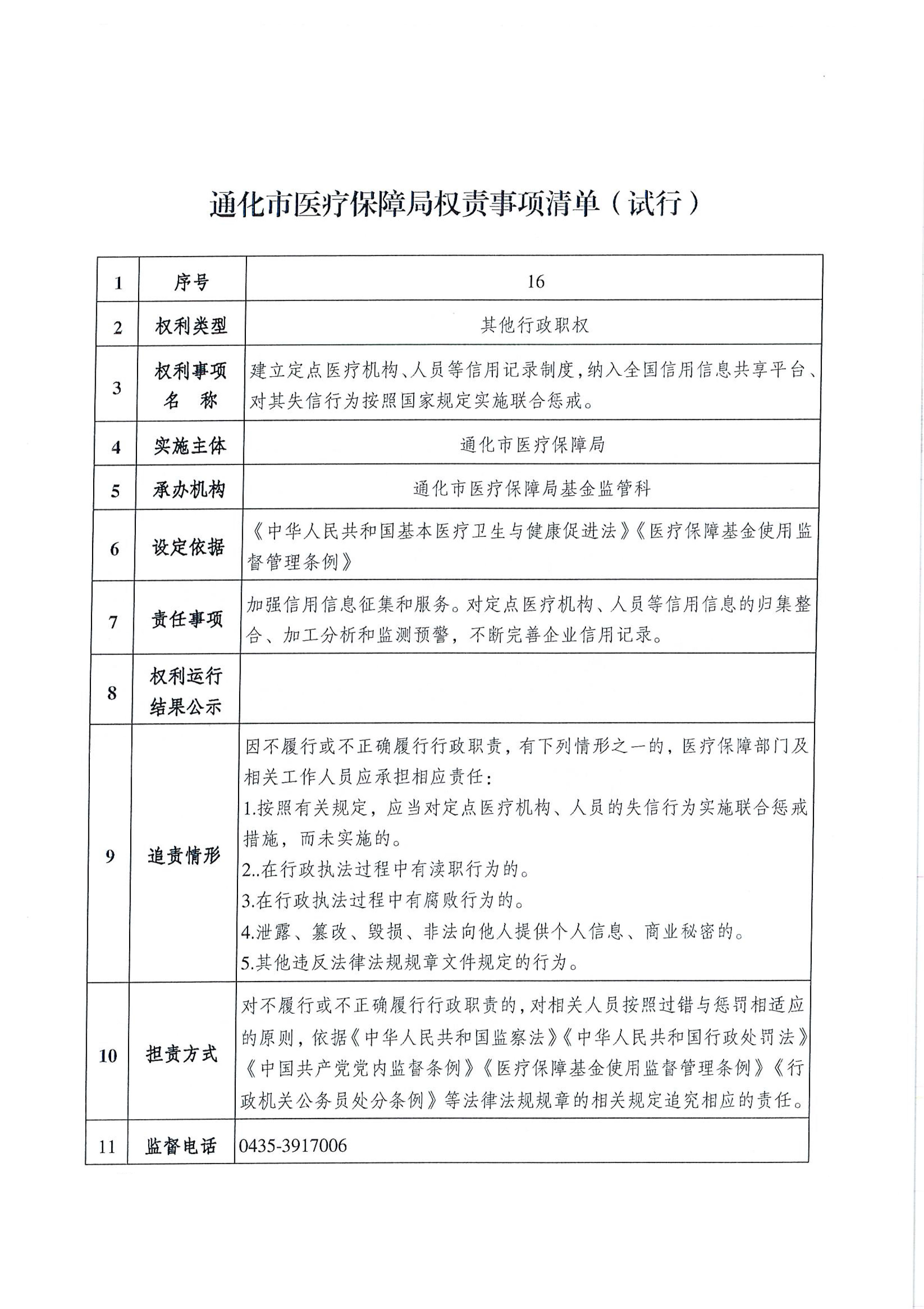
现将《通化市医疗保障局权责事项清单(试行)》印发给你们,请局机关各科室、所属单位遵照执行,各县(市)医疗保障局结合本地实际参照执行。
通化市医疗保障局
2021年11月1日































| 关于印发通化市医疗保障局权责事项清单(试行)的通知.pdf |