当前位置: 首页>>通化市医疗保障局专题>>政策法规

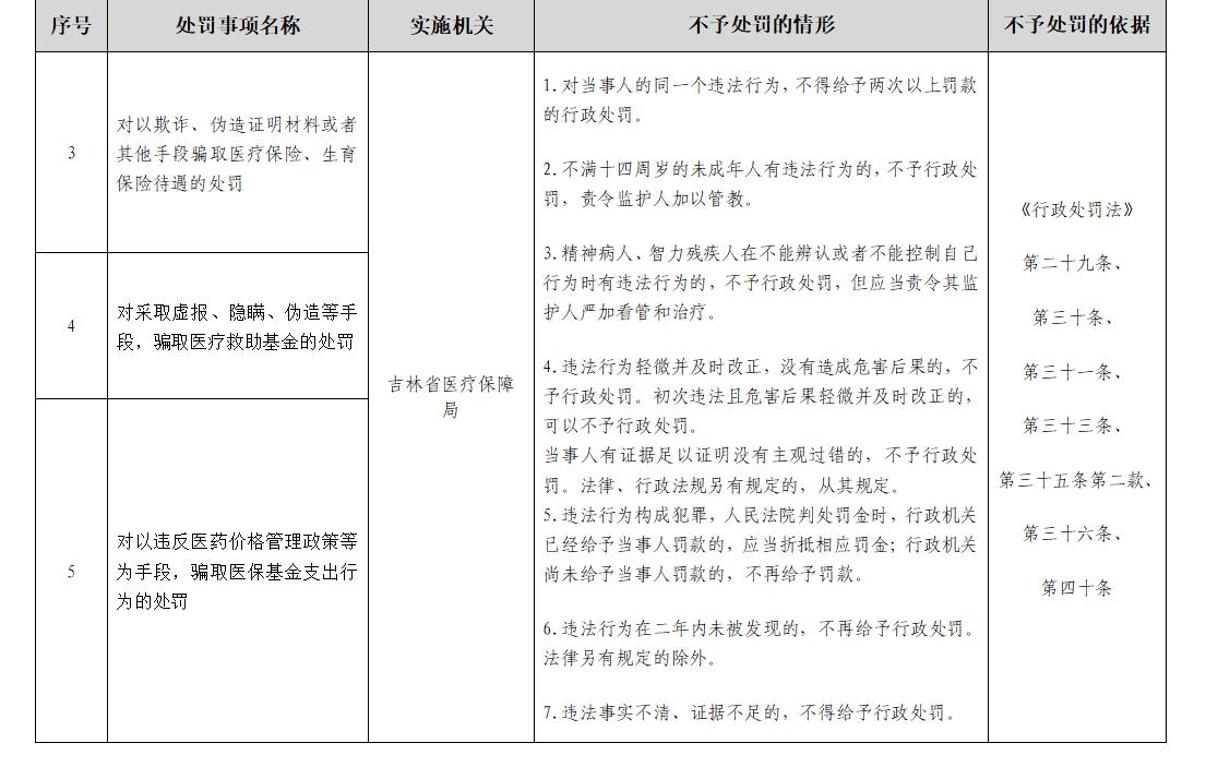
关于印发吉林省医疗保障局包容审慎
监管执法“四张清单”的通知

吉医保发〔2021〕26号

各市(州)医疗保障局,长白山管委会医疗保障局,梅河口市医疗保障局:

  现将《吉林省医疗保障局包容审慎监管执法“四张清单”》印发给你们,请结合工作实际,认真参照执行。

  

  

  

  吉林省医疗保障局

  2021年9月6日